Consul Catalog Nodeservices Rpc Failed To Server
Consul Catalog Nodeservices Rpc Failed To Server - 41 Each of these personal development charts serves the same fundamental purpose: to bring structure, clarity, and intentionality to the often-messy process of self-improvement. Ultimately, the choice between digital and traditional journaling depends on personal preferences and the specific needs of the individual. Its logic is entirely personal, its curation entirely algorithmic. And perhaps the most challenging part was defining the brand's voice and tone. 29 The availability of countless templates, from weekly planners to monthly calendars, allows each student to find a chart that fits their unique needs. It starts with understanding human needs, frustrations, limitations, and aspirations. Not glamorous, unattainable models, but relatable, slightly awkward, happy-looking families. His argument is that every single drop of ink on a page should have a reason for being there, and that reason should be to communicate data. It’s taken me a few years of intense study, countless frustrating projects, and more than a few humbling critiques to understand just how profoundly naive that initial vision was. This technology, which we now take for granted, was not inevitable. Shading and lighting are crucial for creating depth and realism in your drawings. This is a messy, iterative process of discovery. It also means being a critical consumer of charts, approaching every graphic with a healthy dose of skepticism and a trained eye for these common forms of deception. We just have to be curious enough to look. The goal is to provide power and flexibility without overwhelming the user with too many choices. A printable workout log or fitness chart is an essential tool for anyone serious about their physical well-being, providing a structured way to plan and monitor exercise routines. 49 This guiding purpose will inform all subsequent design choices, from the type of chart selected to the way data is presented. Experiment with varying pressure and pencil grades to achieve a range of values. The detailed illustrations and exhaustive descriptions were necessary because the customer could not see or touch the actual product. Data, after all, is not just a collection of abstract numbers. To think of a "cost catalog" was redundant; the catalog already was a catalog of costs, wasn't it? The journey from that simple certainty to a profound and troubling uncertainty has been a process of peeling back the layers of that single, innocent number, only to find that it is not a solid foundation at all, but the very tip of a vast and submerged continent of unaccounted-for consequences. The most innovative and successful products are almost always the ones that solve a real, observed human problem in a new and elegant way. But perhaps its value lies not in its potential for existence, but in the very act of striving for it. Set Goals: Define what you want to achieve with your drawing practice. Are the battery terminals clean and tight? Corrosion can prevent a good electrical connection. It comes with an unearned aura of objectivity and scientific rigor. The more diverse the collection, the more unexpected and original the potential connections will be. Leading Lines: Use lines to direct the viewer's eye through the drawing. Furthermore, the relentless global catalog of mass-produced goods can have a significant cultural cost, contributing to the erosion of local crafts, traditions, and aesthetic diversity. The early days of small, pixelated images gave way to an arms race of visual fidelity. It is the quiet, humble, and essential work that makes the beautiful, expressive, and celebrated work of design possible. It might be their way of saying "This doesn't feel like it represents the energy of our brand," which is a much more useful piece of strategic feedback. The need for accurate conversion moves from the realm of convenience to critical importance in fields where precision is paramount. This was the moment the scales fell from my eyes regarding the pie chart. We see it in the monumental effort of the librarians at the ancient Library of Alexandria, who, under the guidance of Callimachus, created the *Pinakes*, a 120-volume catalog that listed and categorized the hundreds of thousands of scrolls in their collection. We know that in the water around it are the displaced costs of environmental degradation and social disruption. There are only the objects themselves, presented with a kind of scientific precision. Even in a vehicle as reliable as a Toyota, unexpected situations can occur. Patterns also play a role in cognitive development. 67 Use color and visual weight strategically to guide the viewer's eye. But it wasn't long before I realized that design history is not a museum of dead artifacts; it’s a living library of brilliant ideas that are just waiting to be reinterpreted. This will soften the adhesive, making it easier to separate. The people who will use your product, visit your website, or see your advertisement have different backgrounds, different technical skills, different motivations, and different contexts of use than you do. This is a revolutionary concept. I had to solve the entire problem with the most basic of elements. 64 The very "disadvantage" of a paper chart—its lack of digital connectivity—becomes its greatest strength in fostering a focused state of mind. Whether it's capturing the subtle nuances of light and shadow or conveying the raw emotion of a subject, black and white drawing invites viewers to see the world in a new light. Creating a printable business is an attractive prospect for many. It is a master pattern, a structural guide, and a reusable starting point that allows us to build upon established knowledge and best practices. Small business owners, non-profit managers, teachers, and students can now create social media graphics, presentations, and brochures that are well-designed and visually coherent, simply by choosing a template and replacing the placeholder content with their own. The catalog was no longer just speaking to its audience; the audience was now speaking back, adding their own images and stories to the collective understanding of the product. 98 The tactile experience of writing on paper has been shown to enhance memory and provides a sense of mindfulness and control that can be a welcome respite from screen fatigue. These charts were ideas for how to visualize a specific type of data: a hierarchy. What Tufte articulated as principles of graphical elegance are, in essence, practical applications of cognitive psychology. The foundation of most charts we see today is the Cartesian coordinate system, a conceptual grid of x and y axes that was itself a revolutionary idea, a way of mapping number to space. In most cases, this will lead you directly to the product support page for your specific model. Between the pure utility of the industrial catalog and the lifestyle marketing of the consumer catalog lies a fascinating and poetic hybrid: the seed catalog. Her work led to major reforms in military and public health, demonstrating that a well-designed chart could be a more powerful weapon for change than a sword. This visual power is a critical weapon against a phenomenon known as the Ebbinghaus Forgetting Curve. 36 This detailed record-keeping is not just for posterity; it is the key to progressive overload and continuous improvement, as the chart makes it easy to see progress over time and plan future challenges. 79Extraneous load is the unproductive mental effort wasted on deciphering a poor design; this is where chart junk becomes a major problem, as a cluttered and confusing chart imposes a high extraneous load on the viewer. Wiring diagrams for the entire machine are provided in the appendix of this manual. He didn't ask what my concepts were. These lamps are color-coded to indicate their severity: red lamps indicate a serious issue that requires your immediate attention, yellow lamps indicate a system malfunction or a service requirement, and green or blue lamps typically indicate that a system is active. The universe of available goods must be broken down, sorted, and categorized. More subtly, but perhaps more significantly, is the frequent transactional cost of personal data. It is best to use simple, consistent, and legible fonts, ensuring that text and numbers are large enough to be read comfortably from a typical viewing distance. It can give you a pre-built chart, but it cannot analyze the data and find the story within it. From its humble beginnings as a tool for 18th-century economists, the chart has grown into one of the most versatile and powerful technologies of the modern world. A person using a printed planner engages in a deliberate, screen-free ritual of organization. This sample is a powerful reminder that the principles of good catalog design—clarity, consistency, and a deep understanding of the user's needs—are universal, even when the goal is not to create desire, but simply to provide an answer. But the moment you create a simple scatter plot for each one, their dramatic differences are revealed. The process should begin with listing clear academic goals. It feels less like a tool that I'm operating, and more like a strange, alien brain that I can bounce ideas off of. Carefully align the top edge of the screen assembly with the rear casing and reconnect the three ribbon cables to the main logic board, pressing them firmly into their sockets. The democratization of design through online tools means that anyone, regardless of their artistic skill, can create a professional-quality, psychologically potent printable chart tailored perfectly to their needs. As I navigate these endless digital shelves, I am no longer just a consumer looking at a list of products. Checklists for cleaning, packing, or moving simplify daunting tasks. It’s the moment you realize that your creativity is a tool, not the final product itself. To understand the transition, we must examine an ephemeral and now almost alien artifact: a digital sample, a screenshot of a product page from an e-commerce website circa 1999.Enable ACL permission denied · Issue 14494 · hashicorp/consul · GitHub
windows下consul安装启动_failed to start consul server failed to start rpc
windows下consul安装启动_failed to start consul server failed to start rpc
Node RPC Tenderly Documentation
Connection to server failed rpc error code = Unavailable desc
windows下consul安装启动_failed to start consul server failed to start rpc
What is an RPC node?
What is an RPC node? 101 Blockchains
[ERR] http Request GET , error rpc error failed to get conn rpc
FIX The RPC Server Is Unavailable Error [SOLVED]
5 essential factors for setting up RPC node endpoints Chainstack Blog
Consul ACL访问控制列表配置阿里云开发者社区
consul服务集群搭建与测试_agent.server.autopilot failed to reconcile currenCSDN博客
The RPC Server Is Unavailable Error How to Fix It?
consul服务集群搭建与测试_agent.server.autopilot failed to reconcile currenCSDN博客
RPC errors affecting Microsoft Entra Connect Microsoft Learn
Certificate enrollment for Local system failed. The RPC server is
Core微服务入门——Consul集群搭建(四)_单节点的consul failed to sync remote state
Failed to start consul server in bootstrap mode using systemctl · Issue
git error RPC failed; curl 92 HTTP/2 stream 0 was not closed cleanly
Failed nodes aren't removed from http api service catalog · Issue 1739
RPC failed to server rpc error rpc error making call Unknown
Failed to resolve consulserver.consul.svc8301 lookup consulserver
Microservice 服务注册与发现 Consul 《Node.js技术栈》 书栈网 · BookStack
What is RPC Node and How Does it Work? GetBlock.io
Rpc error the remote procedure call failed
微服务:在Spring Cloud中使用Consul实现服务的注册和发现
How to Fix the ‘RPC Server is Unavailable’ Error in Windows?
Resolving "The RPC server is unavailable", "Access is denied
failed to receive status rpc error code = Unavailable desc = error
Rpc error the remote procedure call failed
5 Ways to Fix the "Remote Procedure Call Failed" Error in Windows
Veeam 12.3 Failed to upgrade host components. Error 'Failed to call
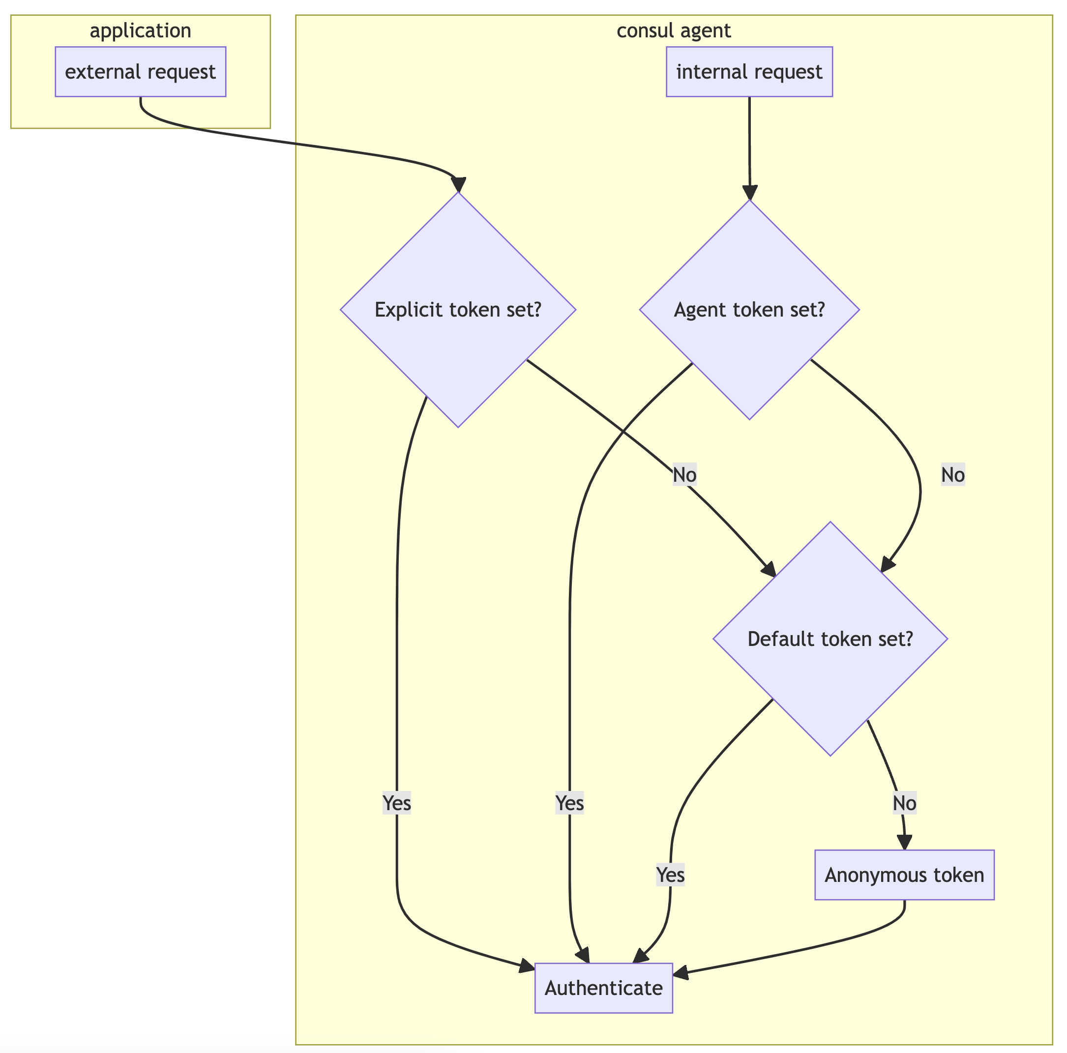
Troubleshooting Consul ACL Issues HashiCorp Help Center
Agent.server.raft failed to make requestVote RPC && No cluster leader
Related Post:






![FIX The RPC Server Is Unavailable Error [SOLVED]](https://silicophilic.com/wp-content/uploads/2022/06/RCP_Services.jpg)
















