Clickhouse Iceberg Rest Catalog
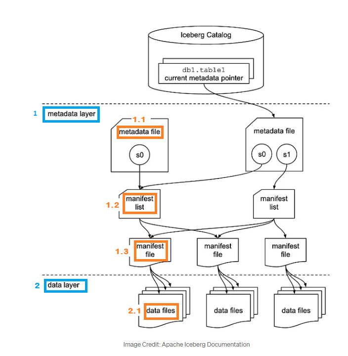
Clickhouse Iceberg Rest Catalog - The typography is the default Times New Roman or Arial of the user's browser. " is not a helpful tip from a store clerk; it's the output of a powerful algorithm analyzing millions of data points. This has led to the rise of curated subscription boxes, where a stylist or an expert in a field like coffee or books will hand-pick a selection of items for you each month. To adjust it, push down the lock lever located under the steering column, move the wheel to the desired position, and then pull the lever back up firmly to lock it in place. For driving in hilly terrain or when extra engine braking is needed, you can activate the transmission's Sport mode. You could sort all the shirts by price, from lowest to highest. It is an attempt to give form to the formless, to create a tangible guidepost for decisions that are otherwise governed by the often murky and inconsistent currents of intuition and feeling. " I hadn't seen it at all, but once she pointed it out, it was all I could see. The machine weighs approximately 5,500 kilograms and requires a reinforced concrete foundation for proper installation. I began seeking out and studying the great brand manuals of the past, seeing them not as boring corporate documents but as historical artifacts and masterclasses in systematic thinking. The Aura Smart Planter is more than just a pot; it is an intelligent ecosystem designed to nurture life, and by familiarizing yourself with its features and care requirements, you are taking the first step towards a greener, more beautiful living space. It also means being a critical consumer of charts, approaching every graphic with a healthy dose of skepticism and a trained eye for these common forms of deception. 23 This visual evidence of progress enhances commitment and focus. The genius of a good chart is its ability to translate abstract numbers into a visual vocabulary that our brains are naturally wired to understand. It also forced me to think about accessibility, to check the contrast ratios between my text colors and background colors to ensure the content was legible for people with visual impairments. We are entering the era of the algorithmic template. Accessibility and User-Friendliness: Most templates are designed to be easy to use, even for those with limited technical skills. Beyond invoices, one can find a printable business card template with precise dimensions and crop marks, a printable letterhead template to ensure consistent branding, and comprehensive printable business plan templates that guide aspiring entrepreneurs through every section, from executive summary to financial projections. 28 In this capacity, the printable chart acts as a powerful, low-tech communication device that fosters shared responsibility and keeps the entire household synchronized. 94Given the distinct strengths and weaknesses of both mediums, the most effective approach for modern productivity is not to choose one over the other, but to adopt a hybrid system that leverages the best of both worlds. 48 This demonstrates the dual power of the chart in education: it is both a tool for managing the process of learning and a direct vehicle for the learning itself. Your vehicle is equipped with a temporary spare tire and the necessary tools, including a jack and a lug wrench, stored in the underfloor compartment in the cargo area. The experience is one of overwhelming and glorious density. This system is the single source of truth for an entire product team. A professional designer in the modern era can no longer afford to be a neutral technician simply executing a client’s orders without question. To learn to read them, to deconstruct them, and to understand the rich context from which they emerged, is to gain a more critical and insightful understanding of the world we have built for ourselves, one page, one product, one carefully crafted desire at a time. Engaging with a supportive community can provide motivation and inspiration. So, we are left to live with the price, the simple number in the familiar catalog. Every printable template is a testament to how a clear, printable structure can simplify complexity. Whether expressing joy, sorrow, anger, or hope, free drawing provides a safe and nonjudgmental space for artists to express themselves authentically and unapologetically. Designers use patterns to add texture, depth, and visual interest to fabrics. " This principle, supported by Allan Paivio's dual-coding theory, posits that our brains process and store visual and verbal information in separate but related systems. By varying the scale, orientation, and arrangement of elements, artists and designers can create complex patterns that captivate viewers. I learned about the critical difference between correlation and causation, and how a chart that shows two trends moving in perfect sync can imply a causal relationship that doesn't actually exist. Finally, it’s crucial to understand that a "design idea" in its initial form is rarely the final solution. The world of these tangible, paper-based samples, with all their nuance and specificity, was irrevocably altered by the arrival of the internet. 10 The underlying mechanism for this is explained by Allan Paivio's dual-coding theory, which posits that our memory operates on two distinct channels: one for verbal information and one for visual information. Each type of symmetry contributes to the overall harmony and coherence of the pattern. Software that once required immense capital investment and specialized training is now accessible to almost anyone with a computer. A personal budget chart provides a clear, visual framework for tracking income and categorizing expenses. The chart becomes a rhetorical device, a tool of persuasion designed to communicate a specific finding to an audience. Through the act of drawing freely, artists can explore their innermost thoughts, emotions, and experiences, giving shape and form to the intangible aspects of the human experience. Whether practiced for personal enjoyment, professional advancement, or therapeutic healing, drawing is an endless journey of creativity and expression that enriches our lives and connects us to the world around us. That disastrous project was the perfect, humbling preamble to our third-year branding module, where our main assignment was to develop a complete brand identity for a fictional company and, to my initial dread, compile it all into a comprehensive design manual. Finally, reinstall the two P2 pentalobe screws at the bottom of the device to secure the assembly. Once removed, the cartridge can be transported to a clean-room environment for bearing replacement. Social media platforms like Instagram can also drive traffic. They can filter the data, hover over points to get more detail, and drill down into different levels of granularity. It is an act of respect for the brand, protecting its value and integrity. These are wild, exciting chart ideas that are pushing the boundaries of the field. This was a recipe for paralysis. In education, crochet is being embraced as a valuable skill that can teach patience, creativity, and problem-solving. I was no longer just making choices based on what "looked good. And it is an act of empathy for the audience, ensuring that their experience with a brand, no matter where they encounter it, is coherent, predictable, and clear. The reason that charts, whether static or interactive, work at all lies deep within the wiring of our brains. You have to give it a voice. You have to give it a voice. Digital applications excel at tasks requiring collaboration, automated reminders, and the management of vast amounts of information, such as shared calendars or complex project management software. "I need a gift for my father. The process of digital design is also inherently fluid. The print catalog was a one-to-many medium. Disconnecting the battery should be one of your first steps for almost any repair to prevent accidental short circuits, which can fry sensitive electronics or, in a worst-case scenario, cause a fire. This brings us to the future, a future where the very concept of the online catalog is likely to transform once again. Its primary function is to provide a clear, structured plan that helps you use your time at the gym more efficiently and effectively. This display can also be customized using the controls on the steering wheel to show a variety of other information, such as trip data, navigation prompts, audio information, and the status of your driver-assist systems. It reveals the technological capabilities, the economic forces, the aesthetic sensibilities, and the deepest social aspirations of the moment it was created. When a user employs this resume template, they are not just using a pre-formatted document; they are leveraging the expertise embedded within the template’s design. Our boundless freedom had led not to brilliant innovation, but to brand anarchy. We are moving towards a world of immersive analytics, where data is not confined to a flat screen but can be explored in three-dimensional augmented or virtual reality environments. This is where the modern field of "storytelling with data" comes into play. A printable project plan template provides the columns and rows for tasks, timelines, and responsibilities, allowing a manager to focus on the strategic content rather than the document's structure. Its order is fixed by an editor, its contents are frozen in time by the printing press. It is a sample that reveals the profound shift from a one-to-many model of communication to a one-to-one model. Templates for invitations, greeting cards, and photo books add a personal touch to special occasions and memories. To explore the conversion chart is to delve into the history of how humanity has measured its world, and to appreciate the elegant, logical structures we have built to reconcile our differences and enable a truly global conversation. " On its surface, the term is a simple adjective, a technical descriptor for a file or document deemed suitable for rendering onto paper. Some printables are editable, allowing further personalization. A personal development chart makes these goals concrete and measurable. To select a gear, depress the brake pedal and move the shift lever to the desired position: P (Park), R (Reverse), N (Neutral), or D (Drive). Online templates have had a transformative impact across multiple sectors, enhancing productivity and creativity.What Apache Iceberg REST Catalog is and isn't DEV Community
Secure Data Sharing and Interoperability Powered by Iceberg REST
Climbing the Iceberg with ClickHouse
Iceberg REST Catalog (icebergrestfixture)の設定サンプル
GitHub spancer/icebergrestcatalog Apache iceberg rest catalog, a
Apache Iceberg REST catalog on AWS 〜AWS Glue Iceberg REST catalog と
How to Implement a REST Catalog for Apache Iceberg Datastrato
与 ClickHouse 一起攀登冰山(Apache Iceberg)CSDN博客
Iceberg Catalogs Choosing the Right One for Your Needs by Ajantha
Secure Data Sharing and Interoperability Powered by Iceberg REST
Iceberg REST Catalog Overview 1 — Introduction by Alex Merced Data
Introduction to REST Catalogs for Apache Iceberg Datastrato
comparisonguidebigquery.pdf ClickHouse
Access Apache Iceberg tables in Amazon S3 from Databricks using AWS
comparisonguideredshift.pdf ClickHouse
Apache Iceberg REST catalog on AWS 〜AWS Glue Iceberg REST catalog と
Introduction to REST Catalogs for Apache Iceberg by Datastrato
Iceberg REST Catalog with Hive Metastore by Kevin Liu
Exploring Global Speeds using Apache Iceberg and ClickHouse
Iceberg Catalog The TIP of your Lakehouse by Christian Thiel Medium
Introducing Altinity Ice A Simple Toolset for Iceberg REST Catalogs
GitHub cloudcheflabs/icebergrestcatalog
Chill Data Summit 2024 Integrate Iceberg REST Catalog Specification
Read and write S3 Iceberg table using AWS Glue Iceberg Rest Catalog
clickhouse apacheiceberg dataengineering lakehouse opensource
Gravitino NextGen REST Catalog for Iceberg, and Why You Need It
Iceberg REST Catalog lakeFS Documentation
Understanding the Polaris Iceberg Catalog and Its Architecture by
Gravitino NextGen REST Catalog for Iceberg, and Why You Need It
Apache Iceberg REST catalog on AWS 〜AWS Glue Iceberg REST catalog と
What Apache Iceberg REST Catalog is and isn't Alex's Iceberg
与 ClickHouse 一起攀登冰山(Apache Iceberg)CSDN博客
Iceberg REST Catalog Overview 1 — Introduction by Alex Merced Data
🔥 Big news for Lakehouse and ClickHouse enthusiasts! ClickHouse is
January 2025 Apache Iceberg REST catalog support, Medallion
Related Post:


























