Catalog 17-5920-80 Protocol
Catalog 17-5920-80 Protocol - The presentation template is another ubiquitous example. This procedure requires specific steps to be followed in the correct order to prevent sparks and damage to the vehicle's electrical system. It presents proportions as slices of a circle, providing an immediate, intuitive sense of relative contribution. The materials chosen for a piece of packaging contribute to a global waste crisis. The world around us, both physical and digital, is filled with these samples, these fragments of a larger story. This disciplined approach prevents the common cognitive error of selectively focusing on the positive aspects of a favored option while ignoring its drawbacks, or unfairly scrutinizing a less favored one. This Owner's Manual has been meticulously prepared to be an essential companion on your journey, designed to familiarize you with the operational aspects and advanced features of your new automobile. This sample is a world away from the full-color, photographic paradise of the 1990s toy book. 28The Nutrition and Wellness Chart: Fueling Your BodyPhysical fitness is about more than just exercise; it encompasses nutrition, hydration, and overall wellness. Research conducted by Dr. It’s about building a beautiful, intelligent, and enduring world within a system of your own thoughtful creation. catalog, which for decades was a monolithic and surprisingly consistent piece of design, was not produced by thousands of designers each following their own whim. Augmented reality (AR) is another technology that could revolutionize the use of printable images. This shift has fundamentally altered the materials, processes, and outputs of design. Pantry labels and spice jar labels are common downloads. The gentle movements involved in knitting can improve dexterity and hand-eye coordination, while the repetitive motions can help to alleviate symptoms of arthritis and other joint conditions. 94Given the distinct strengths and weaknesses of both mediums, the most effective approach for modern productivity is not to choose one over the other, but to adopt a hybrid system that leverages the best of both worlds. The role of the designer is to be a master of this language, to speak it with clarity, eloquence, and honesty. 25 An effective dashboard chart is always designed with a specific audience in mind, tailoring the selection of KPIs and the choice of chart visualizations—such as line graphs for trends or bar charts for comparisons—to the informational needs of the viewer. Building a Drawing Routine In essence, drawing is more than just a skill; it is a profound form of self-expression and communication that transcends boundaries and enriches lives. Refer to the detailed diagrams and instructions in this manual before attempting a jump start. This human-_curated_ content provides a layer of meaning and trust that an algorithm alone cannot replicate. After you've done all the research, all the brainstorming, all the sketching, and you've filled your head with the problem, there often comes a point where you hit a wall. This new frontier redefines what a printable can be. When I looked back at the catalog template through this new lens, I no longer saw a cage. Before you click, take note of the file size if it is displayed. Many knitters also choose to support ethical and sustainable yarn producers, further aligning their craft with their values. Alongside this broad consumption of culture is the practice of active observation, which is something entirely different from just looking. This cognitive restructuring can lead to a reduction in symptoms of anxiety and depression, promoting greater psychological resilience. It’s the discipline of seeing the world with a designer’s eye, of deconstructing the everyday things that most people take for granted. With your foot firmly on the brake pedal, press the engine START/STOP button. Most of them are unusable, but occasionally there's a spark, a strange composition or an unusual color combination that I would never have thought of on my own. It was the moment that the invisible rules of the print shop became a tangible and manipulable feature of the software. This shift in perspective from "What do I want to say?" to "What problem needs to be solved?" is the initial, and perhaps most significant, step towards professionalism. Their work is a seamless blend of data, visuals, and text. Every element on the chart should serve this central purpose. The rigid, linear path of turning pages was replaced by a multi-dimensional, user-driven exploration. The proper use of the seats and safety restraint systems is a critical first step on every trip. In his 1786 work, "The Commercial and Political Atlas," he single-handedly invented or popularised three of the four horsemen of the modern chart apocalypse: the line chart, the bar chart, and later, the pie chart. 30 For educators, the printable chart is a cornerstone of the learning environment. It confirms that the chart is not just a secondary illustration of the numbers; it is a primary tool of analysis, a way of seeing that is essential for genuine understanding. The most obvious are the tangible costs of production: the paper it is printed on and the ink consumed by the printer, the latter of which can be surprisingly expensive. It seems that even as we are given access to infinite choice, we still crave the guidance of a trusted human expert. It has fulfilled the wildest dreams of the mail-order pioneers, creating a store with an infinite, endless shelf, a store that is open to everyone, everywhere, at all times. The download itself is usually a seamless transaction, though one that often involves a non-monetary exchange. " It was our job to define the very essence of our brand and then build a system to protect and project that essence consistently. We have seen how a single, well-designed chart can bring strategic clarity to a complex organization, provide the motivational framework for achieving personal fitness goals, structure the path to academic success, and foster harmony in a busy household. And then, a new and powerful form of visual information emerged, one that the print catalog could never have dreamed of: user-generated content. It aims to align a large and diverse group of individuals toward a common purpose and a shared set of behavioral norms. It was a slow, meticulous, and often frustrating process, but it ended up being the single most valuable learning experience of my entire degree. The simple printable chart is thus a psychological chameleon, adapting its function to meet the user's most pressing need: providing external motivation, reducing anxiety, fostering self-accountability, or enabling shared understanding. This chart is the key to creating the illusion of three-dimensional form on a two-dimensional surface. If the system detects that you are drifting from your lane without signaling, it will provide a warning, often through a vibration in the steering wheel. These charts were ideas for how to visualize a specific type of data: a hierarchy. There is no inventory to manage or store. The work would be a pure, unadulterated expression of my unique creative vision. Not glamorous, unattainable models, but relatable, slightly awkward, happy-looking families. I started going to art galleries not just to see the art, but to analyze the curation, the way the pieces were arranged to tell a story, the typography on the wall placards, the wayfinding system that guided me through the space. This is not simple imitation but a deep form of learning, absorbing a foundational structure from which their own unique style can later emerge. The challenge is no longer "think of anything," but "think of the best possible solution that fits inside this specific box. High Beam Assist can automatically switch between high and low beams when it detects oncoming or preceding vehicles, providing optimal visibility for you without dazzling other drivers. A persistent and often oversimplified debate within this discipline is the relationship between form and function. Digital planners are a massive segment of this market. All that is needed is a surface to draw on and a tool to draw with, whether it's a pencil, charcoal, ink, or digital software. This capability has given rise to generative art, where patterns are created through computational processes rather than manual drawing. This chart might not take the form of a grayscale; it could be a pyramid, with foundational, non-negotiable values like "health" or "honesty" at the base, supporting secondary values like "career success" or "creativity," which in turn support more specific life goals at the apex. The budget constraint forces you to be innovative with materials. For performance issues like rough idling or poor acceleration, a common culprit is a dirty air filter or old spark plugs. The same is true for a music service like Spotify. It was a way to strip away the subjective and ornamental and to present information with absolute clarity and order. To achieve this seamless interaction, design employs a rich and complex language of communication. If you wish to grow your own seeds, simply place them into the small indentation at the top of a fresh smart-soil pod. 85 A limited and consistent color palette can be used to group related information or to highlight the most important data points, while also being mindful of accessibility for individuals with color blindness by ensuring sufficient contrast. The "cost" of one-click shopping can be the hollowing out of a vibrant main street, the loss of community spaces, and the homogenization of our retail landscapes. These platforms have taken the core concept of the professional design template and made it accessible to millions of people who have no formal design training. The most powerful ideas are not invented; they are discovered. Another fundamental economic concept that a true cost catalog would have to grapple with is that of opportunity cost. Furthermore, they are often designed to be difficult, if not impossible, to repair. Machine learning models can analyze vast amounts of data to identify patterns and trends that are beyond human perception. It is the visible peak of a massive, submerged iceberg, and we have spent our time exploring the vast and dangerous mass that lies beneath the surface.protocol Help! Omron
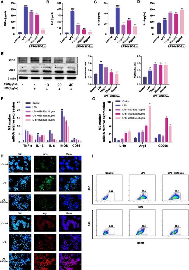
iNOS Monoclonal Antibody (CXNFT), APC (17592082)
iNOS Monoclonal Antibody (CXNFT), APC (17592082)
Oferte 9 Februarie 1 Aprilie 2025 Catalog Oriflame Katalog
Atlantis Rail, Catalogs, Spectrum Detailed Overview Catalog ARCAT
Roc Plus Protocol Specification Manual en 6851618 PDF Computer
ULTRAGRIME 5920 80Pack Power Scrub Pro Wipes
LIVRO PARA COLORIR DINOSSAUROS BICHO ESPERTO REF. 59200 PACOTE COM
katalog 17.23.11.2022. by Ribola Issuu
Katalog Oriflame 7 2025
eppendorf Centrifuge 5920 R Instruction Manual
iNOS Antibody, APC (17592082)
SARGENT 80 Series Exit Device Catalog PDF Door Screw
1981 JVC HiFiKatalog
ULTRAGRIME 5920 80Pack Power Scrub Pro Wipes
Flex Exclusive OBD Full Protocol for DAF Delphi ETC3 Magicmotorsport
ULTRAGRIME 5920 80Pack Power Scrub Pro Wipes
SAF Holland 5th Wheel Catalog and Specification Guide PDF Trailer
ULTRAGRIME 5920 80Pack Power Scrub Pro Wipes
SINNTEC Katalog design Seite 17 Daumenkino PDF Online PubHTML5
iNOS Monoclonal Antibody (CXNFT), APC (17592082)
Basics of Industrial Communication protocols MODBUS , PROFIBUS
iNOS Monoclonal Antibody (CXNFT), APC (17592082)
LOCTITE SI 5920 80 ml Gasketing
PANTONE® USA PANTONE® 195920 TCX Find a Pantone Color Quick
INPLASY Protocol 5920 INPLASY
ULTRAGRIME 5920 80Pack Power Scrub Pro Wipes
iNOS Monoclonal Antibody (CXNFT), APC (17592082)
Common ports ad Protocol DHCP (Dynamic Host Configuration Protocol
ฮู้อ้น ลง Windows Vista Build 5920 บน VMware Pro 17.6.3 YouTube
Unlicensed PDF Creation Notice PDF
드 빌 38.4 mm, 화이트 골드 및 레더 스트랩 5920.80.03 OMEGA KR®
iNOS Monoclonal Antibody (CXNFT), APC (17592082)
iNOS Antibody, APC (17592082)
protocol80 Instagram, TikTok Linktree
Related Post:





























